KSA Extensions and Overriden rules for Invoicing standards
- tags
- Saudi Arabia , E-Invoicing
Summary #
ZATCA complaint e-invoicing system has KSA specific extensions and overridden business rules. invoicing-apis project in which this was used.


Cryptography and signing #
reference: E-Invoicing Implementation Resolution_EN.pdf
QR Code #

Simplified Tax Invoice #
- 1-9 fields are required
Signature of XML Hash (7th field)
Private key signature or Stampgenerated by the E-Invoicing Generation Solution (EGS).
Public key (8th field)
EGS device or solutions’
public key extracted from private key.
Tax Invoice #
- 1-8 fields are required 9 th not required
Signature of XML Hash (7th field)
The stamp, signature, is generated by ZATCA’s platform.
Public key (8th field)
Optional or ZATCA platform’s public key
Glossary #
EGS #
E-Invoicing Generation Solution
Stamp #
is the digital signature done by the private key of either EGS unit or by ZATCA’s platform.
CSR #
A certificate signing request (CSR) is one of the first steps towards getting a Cryptographic Stamp Identifier for a device / solution unit. The CSR contains information (e.g. common name, organization, country) the ZATCA Certificate Authority (CA) will use to create your CSID. It also contains the public key that will be included in your CSID and is signed with the corresponding private key. Please refer to the CSID API Swagger files for more details
CSID #
Cryptographic Stamp Identifier for a device / solution unit.
- A CSID is a cryptographic certificate that allows for authenticated signing and encryption of communication.
- The certificate is also known as a public key certificate or an identity certificate.
- It is an electronic document used as proof of ownership of a public key.
CS #
Cryptographic Stamp or Signature signed with private key
OCR of Images #
2023-08-14_15-52-14_screenshot.png #

KSA Rules & Business Overrides a - EN 16931 standard Overrides UBL A specifications
2023-08-14_15-52-34_screenshot.png #

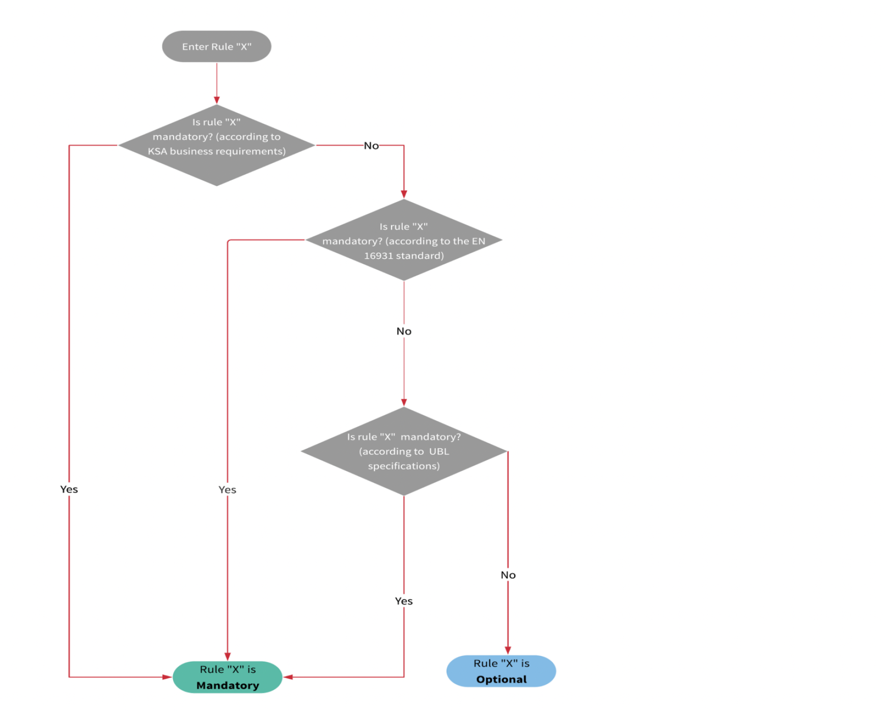
Enter Rule "X" Is rule "X" mandatory? (according to KSA business requirements) No Is rule "X" mandatory? (according to the EN 16931 standard) No Is rule "X" mandatory? (according to UBL specifications) Yes Yes No Yes Rule "X" is Optional Rule "X" is Mandatory
2023-08-14_16-09-45_screenshot.png #

6 Hash of XML Electronic Invoice or Credit/Debit Note 7 ECDSA signature of the XML Hash For Simplified Tax Invoices and their associated notes, the stamp is generated by the E-Invoice Generating Solution For Tax Invoices and their associated notes that are integrated with ZATCA's platform, the stamp is generated by ZATCA's platform 8 ECDSA public key extracted from the signing private key For Simplified Tax Invoices and their associated notes, this is the public key of the E-Invoice Generating Solution For Tax Invoices and their associated notes that are integrated with ZATCA's platform, this field is optional and is the public key of ZATCA's platform 9 For Simplified Tax Invoices and their associated notes, the ECDSA signature of the cryptographic stamp issued by ZATCA's technical CA
OCR of Images #
2023-08-14_15-52-14_screenshot.png #

KSA Rules & Business Overrides a - EN 16931 standard Overrides UBL A specifications
2023-08-14_15-52-34_screenshot.png #

Enter Rule "X" Is rule "X" mandatory? (according to KSA business requirements) No Is rule "X" mandatory? (according to the EN 16931 standard) No Is rule "X" mandatory? (according to UBL specifications) Yes Yes No Yes Rule "X" is Optional Rule "X" is Mandatory
2023-08-14_16-09-45_screenshot.png #

6 Hash of XML Electronic Invoice or Credit/Debit Note 7 ECDSA signature of the XML Hash For Simplified Tax Invoices and their associated notes, the stamp is generated by the E-Invoice Generating Solution For Tax Invoices and their associated notes that are integrated with ZATCA's platform, the stamp is generated by ZATCA's platform 8 ECDSA public key extracted from the signing private key For Simplified Tax Invoices and their associated notes, this is the public key of the E-Invoice Generating Solution For Tax Invoices and their associated notes that are integrated with ZATCA's platform, this field is optional and is the public key of ZATCA's platform 9 For Simplified Tax Invoices and their associated notes, the ECDSA signature of the cryptographic stamp issued by ZATCA's technical CA